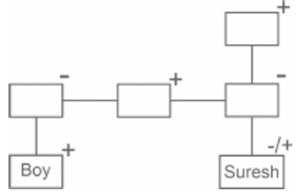
Blood Relation – Railway Reasoning part – 2Total Questions: 5041. Pointing to a boy, Suresh said, “HIs mother’s brother is the only son of my mother’s father”. How is the boy’s mother related to Suresh ? [RRB NTPC 10/02/2021 (Evening)](a) Grandmother(b) sister(c) Mother(d) Maternal AuntCorrect Answer: (d) Maternal AuntSolution: Boy’s mother is the maternal aunt of Suresh.42. Monica and Chandler are siblings. Chandler is the nephew of Grace and the father of Mira. Kathy is the sister of Grace. Phoebe is the mother of Kathy. How is Monica related to Phoebe ? [RRB NTPC 11/02/2021 (Morning)](a) Niece(b) Granddaughter(c) Aunt(d) DaughterCorrect Answer: (b) GranddaughterSolution: From the above figure it is clear that Monica is the granddaughter of Phoebe.43. W and X are brothers. S is the son of X and Q . R is married to U and is the brother of Q . T and V are the children of U. P is the mother of Q and Y is the mother of X. How is T related to S ? [RRB NTPC 16/02/2021 (Evening)](a) Paternal Uncle(b) Mother’s brother’s son(c) Mother’s brother(d) Father’s brother’s sonCorrect Answer: (b) Mother’s brother’s sonSolution:T is mother’s brother’s son of S.44. If L + M means ‘L is the son of M’, L - M means ‘L is the husband of M’, L × M means ‘L is the brother of M’ and L ÷ M means ‘L is the mother of M’, what does A × B ÷ C mean ? [RRB NTPC 17/02/2021 (Morning)](a) A is the maternal uncle of C(b) A is the nephew of C(c) A is the mother of C(d) A is the father of CCorrect Answer: (a) A is the maternal uncle of CSolution:From the above diagram, we can see that A is the maternal uncle of C.45. A and B are brothers. P and Q are a married couple. Q is the sister of A. How is B related to P? [RRB NTPC 17/02/2021 (Morning)](a) Wife’s father(b) Father(c) Wife’s brother(d) Maternal uncleCorrect Answer: (c) Wife’s brotherSolution: From the above diagram, it is clear that B is the wife's brother of P.46. If I is J’s maternal uncle, K’s son, M’s only sibling, L’s father and N’s nephew. How is M related to J? [RRB NTPC 27/02/2021 (Morning)](a) Mother(b) Father(c) Cousin(d) AuntCorrect Answer: (a) MotherSolution:From the above diagram, we can see that M is mother of J.47. Q is the daughter of L, whose only sister M is the daughter-in-law of O. The only son of O has three daughters P, R and S. How is S related to L? [RRB NTPC 27/02/2021 (Evening)](a) Mother(b) Sister’s Daughter(c) Mother’s Sister(d) DaughterCorrect Answer: (b) Sister’s DaughterSolution: From the above diagram, we can see that S is the sister’s daughter of L.48. Q is the paternal uncle of R and N is R’s father, N’s father O has two children. R’s mother L has two sisters X and Y. How is Q related to L ? [RRB NTPC 27/02/2021 (Evening)](a) Father’s Brother(b) Husband’s Brother(c) Brother’s Wife(d) Husband’s FatherCorrect Answer: (b) Husband’s BrotherSolution: From the above diagram, we can see that Q is the husband’s brother of L.49. The Sultan said to Ramesh that I am the grandfather of the only nephew of the only brother / sister of your brother's wife. How can Ramesh be related to the Sultan ? [RRB NTPC 01/03/2021 (Morning)](a) Nephew(b) Father(c) Cousin(d) SonCorrect Answer: (d) SonSolution:Ramesh is son of Sultan.50. Manpreet says to Manoj, “ Your father is the only child of my mother. “How is Manpreet related to Manoj ? [RRB NTPC 02/03/2021 (Morning)](a) Father(b) Uncle(c) Son(d) BrotherCorrect Answer: (a) FatherSolution:From the above diagram, we can see that Manpreet is father of Manoj.Submit Quiz« Previous12345