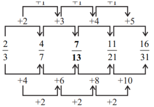
SERIES (General Mental Ability) UPSC EPFOTotal Questions: 3511. DFI, KMP, ?, YAD(a) QSV(b) RTW(c) SUX(d) RTVCorrect Answer: (b) RTWSolution:12. 313, 623, 933, 1243, ?(a) 1863(b) 2173(c) 1553(d) 2483Correct Answer: (c) 1553Solution:13. 975, 864, 753, 642, ?(a) 431(b) 314(c) 531(d) 532Correct Answer: (c) 531Solution:14. 15, 31, 64, 131, ?(a) 266(b) 256(c) 192(d) 524Correct Answer: (a) 266Solution:15. Answer the following question(a) 6/11(b) 5/9(c) 9/17(d) 7/13Correct Answer: (d) 7/13Solution:16. 96 94 373 3353 ? 1341069(a) 83819(b) 53483(c) 63813(d) 53643Correct Answer: (d) 53643Solution:17. 45 43 83 245 975 ?(a) 4869(b) 4846(c) 4896(d) 4852Correct Answer: (a) 4869Solution:18. 16 16 40 140 ?(a) 804(b) 840(c) 408(d) 968Correct Answer: (b) 840Solution:19. IKM, NPR, SUW, ?(a) XZB(b) XAZ(c) AZX(d) ZAXCorrect Answer: (a) XZBSolution:20. UXR, SVP, CFZ, ?(a) ADX(b) YBW(c) VXT(d) QUNCorrect Answer: (a) ADXSolution:Submit Quiz« Previous1234Next »